Elisa project about MyData
We all are from different Universities of Applied Sciences: Laurea, Metropolia and Haaga-Helia. There are four nationalities represented in our global team of five people. This is a good basis for diversity. Two of us are doing master´s studies and the rest are doing BBA`s. We are IT, Media Engineering and Business Administration oriented students.

Meet our team
Elisa requested us to create an ecosystem for MyData with consents from end-users. Elisa would be the MyData operator and sell the services to cities. Citizen would be the end users of MyData in many interacted ways.
First we started getting familiar with Hameenlinna Healthcare case. We understood the meaning for Elisa, the city of Hämeenlinna and the citizen. The Hämeenlinna case is digitalised healtcare system that is cost efficient for city and easy for the citizen to use.
Then we moved to creating a timeline of Finnish neuvola process with all the check ups and included Kela, and Tax office to the process. When we had a clear understanding of neuvola process, we made questions that came to our mind when thinking about the user group – mothers and also the healthcare professionals. We also wanted to interview the neuvola professionals, but due to summer holidays, we were unable to reach them on time.

We really learned how to open a packet of post-it notes… lots of them 🙂
As a field study we went to Angry Bird park to interview mothers and to understand their needs as market research. We also made a questionnaire to internet and posted it to vauva.fi portal. We made altogether 7 interviews and got 6 replies in the questionnaire. They we could understand really the painpoints of mothers. There´s definitely need for digitalised neuvola card and a need for interfaces to share and see data of pregnancy.
Then we created user stories, how Elisa is related to Neuvola. As the final job for the first week, we made 3 posters of concepts and presented the concepts for healthcare professionals. Our ecosystem is so complex and we got very negative feedback. It was impossible to clear our concept to anyone in 2 minutes. This really woke us up. Do we understand it clear enough ourselves?
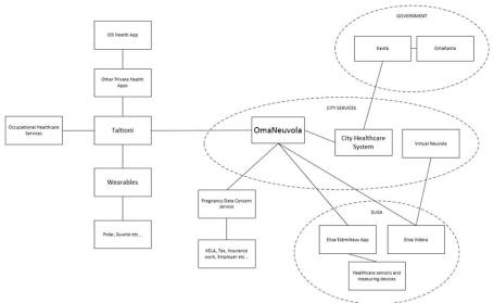
Then it was time to draw the ecosystem. Then the guys made a user case of neuvola and what is happening in systems. How data is flowing between the systems and which parties were included. Some of us found it complex to understand. What to do then, when you don´t quite get the point of it? Well… the fun part began. We played the ecosystem. We divided the roles between us. Somehow after playing we all felt little more secure and had so much fun as you can see in the pictures.

Then we started prototyping. We created UI for doctors point of view and the moved to end users. We also combined Elisa´s Älymittaus products to our ecosystem. I learned during the prototyping that use familiar tools, don´t try to learn a new one, when you are in hurry. There are great tools, but if you don´t know how to use them, it´s perfectly ok to use eg. power point.

OmaNeuvola ecosystem
When we were ready with prototypes, it was time to prepare for final pitch. With 5 minutes time allowed only. So we need to explain complex ecosystem in a simplified way. We used the user case cartoons and UI images to explain what omaNeuvola was all about and how information would flow in the systems. It´s easy for the mothers. And no more looking for the lost neuvola card. We digitalised it. and created a fantastic story out of an ecosystem.
And you know what… we won the competition with our idea. And got as an award half year of mentoring. It was a great two week and our group really grew together. It was fun and we learned a lot.


Leave a comment